Monopólio e Oligopólio
- Alana Nascimento
- 11 de out. de 2016
- 1 min de leitura
Monopólio: O monopólio designa uma situação particular de concorrência imperfeita, em que uma única empresa detém o mercado de um determinado produto ou serviço, conseguindo, portanto influenciar o preço do bem comercializado.Monopólios podem surgir devido a características particulares do mercado, ou devido a regulamentação governamental, o monopólio coercivo.
Oligopólio: situação de mercado em que poucas empresas detêm o controle da maior parcela do mercado.
Monopólio e Oligopólio tinham suas estrategias. Por exemplo:
Truste: Uma empresa compra as concorrentes, como o Facebook que comprou o WhatsApp
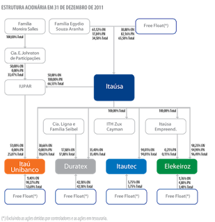
Holding: As empresas que tomam posse das ações das outras empresas, por exemplo o Itaúsa
Cartel: Um grupo de empresas de um mesmo ramo faz um acordo de preços, para evitar concorrência, como postos de gasolina
fonte: http://triodos7.blogspot.com.br/




























Comentários